选择分类:当前分类——当前分类
本站推荐:
电子小鸡
文章长度[] 加入时间[2007/5/25] 更新时间[2026/5/24 15:43:06] 级别[0] [评论] [收藏]

电子小鸡
 
来源:实用电子线路集  作者:

电路概述:
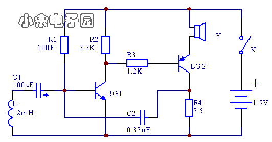
  下图是个模拟小鸡叫声的电路,当一只工艺品绒球小鸡配上这个电路后,将会变得栩栩如生,更加吸引人。若将其装在小盒子内,可获得但闻其声,难寻其影,情趣盎然的效果。

工作原理:
  三极管BG1﹑BG2组成直接耦合放大器,BG2管集电极电压经C2反馈至BG1管基极,使电路产生音频振荡。BG1管输入回路接入由L﹑C1组成的串连谐振回路,又将使电路产生低频间歇振荡去调制上述音频信号,从而使扬声器发出“叽呀﹑叽呀”清晰﹑逼真的叫声。





元件选择及制作:
  BG1用9014,BG2用9015,L采用12mH的色码电感。为了缩小体积,设计的电路板要尽量小,喇叭Y选用超薄8Ω,0.25W的内磁小喇叭,以便能将其方便的放入玩具小鸡内。电路用电极省,一节5号电池可用数月。电路只要焊接无误,一般无需调试即可正常工作。

1、 本站不保证以上观点正确,就算是本站原创作品,本站也不保证内容正确。
2、如果您拥有本文版权,并且不想在本站转载,请书面通知本站立即删除并且向您公开道歉! 以上可能是本站收集或者转载的文章,本站可能没有文章中的元件或产品,如果您需要类似的商品请 点这里查看商品列表!